“黑臭水體治理技術的‘適用性’”
水十條”出臺后,量化了黑臭水體治理的目標:
.jpg)
.jpg)
.jpg)
目前,全國各地正緊鑼密鼓的開展河道治理大提升行動,為了讓大家對河道治理有簡單的認識,中科水治理發布過“城市水環境整治水體修復技術的發展與實踐”以及“治理黑臭水體如何發力”等微信內容。
今天,就讓我們繼續走近黑臭水體,來聊一聊在治理黑臭水體的過程中,那些個治理“亮劍”該何時拔出吧!
拔劍之前,先讓我們再回顧一下
什么是“黑臭”
.jpg)
怎么識別“黑臭”
城市水體根據感官的不同分為無黑臭、輕度黑臭和重度黑臭三類。

“黑臭”指標
通過檢測水體的“臭閾值、透明度、色度、溶解氧和氧化還原電位”等理化特征指標為制定治理方案提供科學依據。
.jpg)
不同指標對水體黑臭程度的指示作用及檢測方法如下表所示:


“黑臭”治理技術的選用
不同的治理技術具有不同的特點和使用范圍,沒有“萬能型”的技術,需要根據水體污染的程度、污染的原因和治理階段的不同,優先選擇適用技術,而不是所謂的“新”技術。現在,就讓我們來看一看怎么對癥下藥吧!
根據污染程度與治理目標的不同,黑臭水體治理可分為應急治理、水質改善和長效保持三個階段。不同的階段,治理目標不同,技術實施要點也不同。
應急治理階段
目的:快速緩解和消除黑臭現象。
方法:
1)截污:控制外源污染物的進入;
2)藥劑:通過絮凝劑、除藻劑等藥劑投放快速去除污染物
3)底泥清淤:將大量污染物遷移出水體,
4)地表水或再生水補充:使污染物質快速遷移、稀釋,以短期內消除黑臭。
水質改善階段
目的:經過應急處理措施,黑臭緩解之后,需進一步減輕水體污染負荷,采取措施凈化水質,恢復水體景觀功能。
方法:
1)人工曝氣充氧:使水體保持好氧狀態,防止厭氧分解,提高水體中有機污染物質的降解速度。
2)投加底質改良劑或氮磷控制劑:以降低內源污染負荷(針對滯流型水體、封閉和半封閉型水體);
3)植物塘、生態浮島等:利用水生植物的凈化功能改善水質。
長效保持階段
目的:黑臭水體治理后,可能會面臨污染負荷再度升高等問題,使得水體水質惡化和黑臭反復,因此需要保證水質有效管理,確保水質改善效果的長效性。
方法:
1)水華藻類控制、水生生物恢復:消除黑臭后的水體,仍然是富營養化水體,藻類容易暴發,最終導致黑臭,應采取必要措施控制水華。
2)截污納管:在水體管理維護過程中,加強水體周邊的生活垃圾控制管理,嚴禁生活垃圾直接入水體。
3)定期清淤疏浚:防止底泥上浮加重水體污染,造成水體再度黑臭。
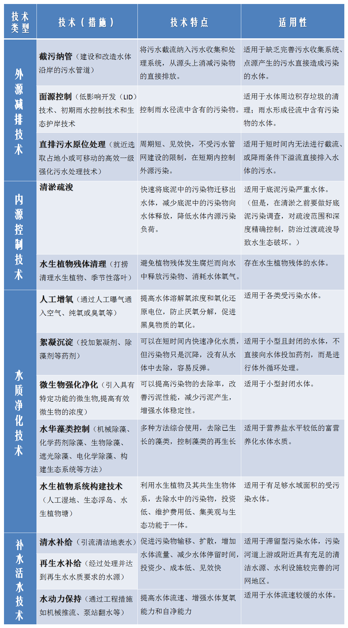
“黑臭”治理技術簡介
最后,再讓我們根據實施目的、技術措施的不同,簡單介紹一下這些技術吧!

參考文獻:
胡洪營. 城市黑臭水體形成機制、評價方法和治理技術. 水工業市場,2015(6):17-21.
彭喜花. 城市河道水體修復技術研究綜述. 環境保護與循環經濟,2011(2):55-58
